设备论证
北京天坛医院医疗设备论证邀请(2016-001)
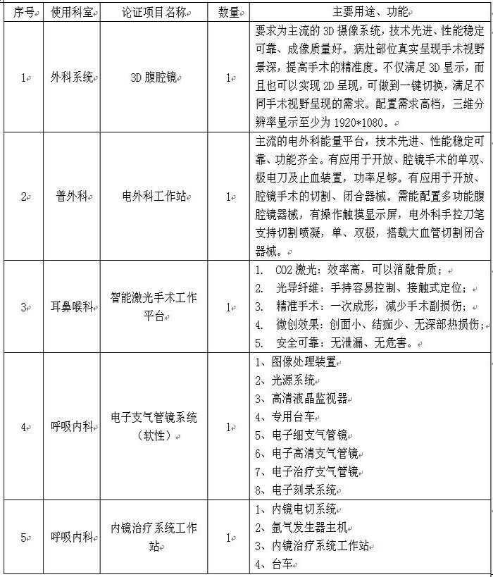
一、为满足临床科室需求,综合采购部拟对以下设备进行论证:

二、有意参加的供货单位发送邮件报名(无授权书谢绝报名),以下文件请加盖公章后转为PDF格式并打包发送(注明联系方式),邮件内容应包括:
1.报价单(含耗材报价、产品参数和部件编号)及配置单;
2.售后服务承诺(应包含以下内容:保修期、维修响应时间、备品备件情况、其他需说明问题);
3.《企业营业执照》(须含医疗器械项目及年审记录);
4.《中华人民共和国医疗器械注册证》;
5.《医疗器械经营许可证》、《医疗器械生产许可证》;
6.生产厂家对代理经营机构授权书(授权书需要有日期常规不低于一年);
7.公司联系人材料(授权、身份证复印件);
8.产品技术参数;
9.客户清单及彩页;
10.廉政承诺书;
11.其它材料。
三、报名时间:2016年9月5日8:00至 2016年9月9 日17:00
备注:不接受电话及现场报名,资料审查完毕会以电子邮件方式通知论证事宜。
邮箱地址: ttyycgb@163.com
北京天坛医院采购部
2016.9.5.




















京公网安备111010602104056